Trámites
Gobierno
DIRECTORIO
|
CORREO
|
CALENDARIO
|
TRANSPARENCIA
|
PROTECCIÓN DE DATOS
A+
A-
A
Inicio
Conócenos
Misión, Visión, Reseña y Escudo
Titular
Estructura Organizacional
Decanato
Directorio
Manual de Organización y Procedimientos
Consejo Técnico Consultivo Escolar
Red de Género
Transparencia
Sustentabilidad
Sistema de Gestión de Calidad
Protección Civil
Oferta educativa
Aspirantes
Modalidad Escolarizada
Modalidad No Escolarizada y Mixta
Docentes
Estudiantes
Nuevo Ingreso
Entérate
Semana Cero
Calendario de Exámenes
Becas
Biblioteca
Egresados
Gestión Escolar
Servicios Estudiantiles
Servicio Social y Titulación
Servicios y Vinculación
Curso de NMS
Curso NS
Contáctanos
Protocolo Sanitario y Código de Ética
Unidad de Informática
/
Inicio
/
Conócenos
/ Sistema de Gestión de Calidad
Sistema de Gestión Para Organizaciones Educativas -SGOE- ISO 21001:2018
Previous
Next
Sistema de Gestión Para Organizaciones Educativas -SGOE- ISO 21001:2018
MANUAL DEL SGOE
MISIÓN
VISIÓN
POLÍTICA
ALCANCE
CODIFICACIÓN
VALORES Y CONDUCTA
OBJETIVOS DEL CICLO ESCOLAR 25-26
Antologías y Recursos
Tronco Común
Redes académicas NMS
Área Básica
Matemáticas
Computación Básica
Química
Dibujo Técnico
Física
Área Humanística
Enlace a Recursos
Área Tecnológica
Programación
Sistemas Digitales
Mecatrónica
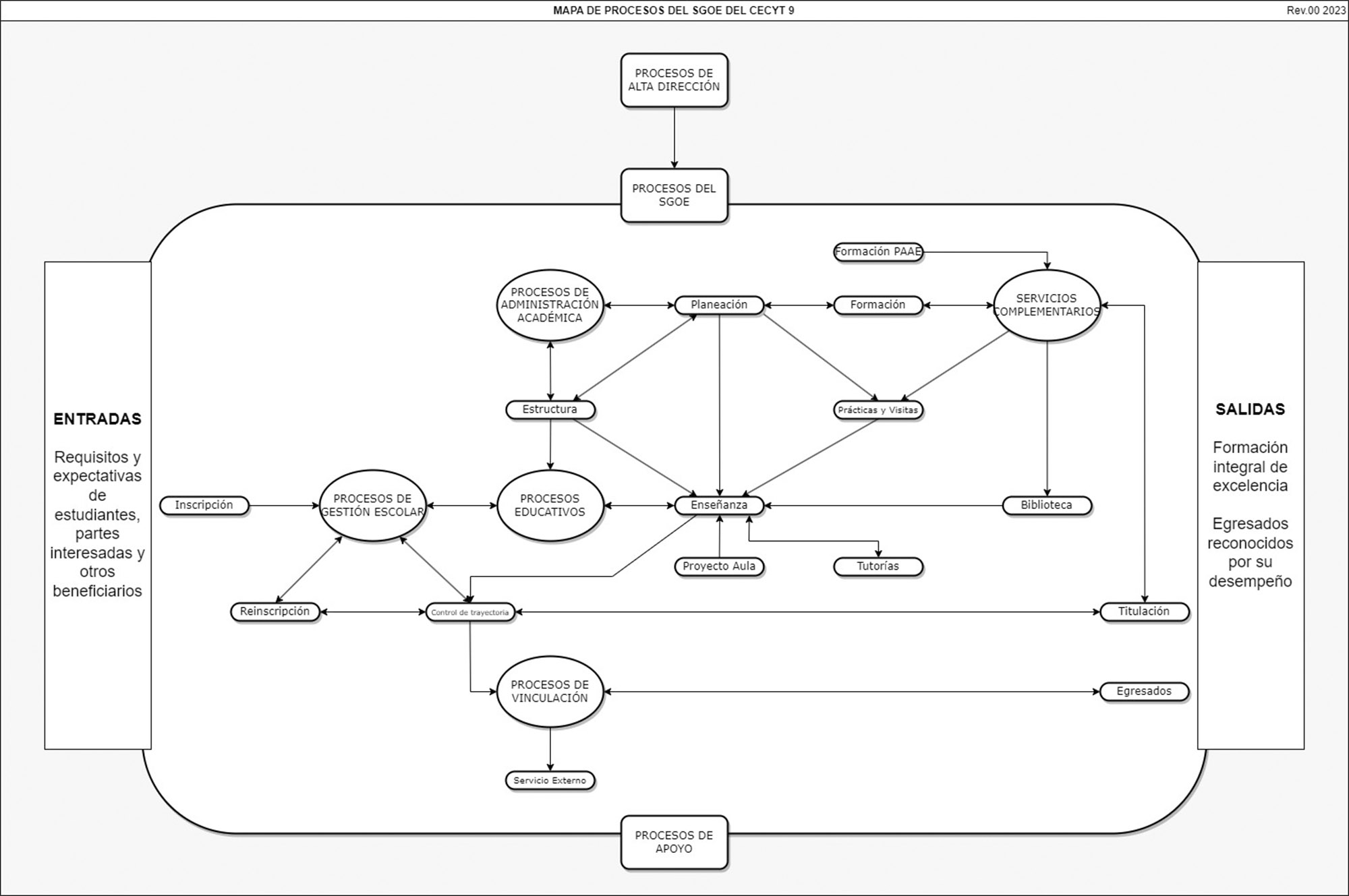
Mapa de Procesos del SGOE
Reconocimiento a la Calidad IPN 2021